国务院关于加快发展生产性服务业促进产业结构调整升级的指导意见
国发〔2014〕26号
各省、自治区、直辖市人民政府,国务院各部委、各直属机构:
国务院高度重视服务业发展。近年来陆续出台了家庭、养老、健康、文化创意等生活性服务业发展指导意见,服务供给规模和质量水平明显提高。与此同时,生产性服务业发展相对滞后、水平不高、结构不合理等问题突出,亟待加快发展。生产性服务业涉及农业、工业等产业的多个环节,具有专业性强、创新活跃、产业融合度高、带动作用显著等特点,是全球产业竞争的战略制高点。加快发展生产性服务业,是向结构调整要动力、促进经济稳定增长的重大措施,既可以有效激发内需潜力、带动扩大社会就业、持续改善人民生活,也有利于引领产业向价值链高端提升。为加快重点领域生产性服务业发展,进一步推动产业结构调整升级,现提出以下意见:
一、总体要求
(一)指导思想。
以邓小平理论、“三个代表”重要思想、科学发展观为指导,深入贯彻党的十八大和十八届二中、三中全会精神,全面落实党中央、国务院各项决策部署,科学规划布局,放宽市场准入,完善行业标准,创造环境条件,加快生产性服务业创新发展,实现服务业与农业、工业等在更高水平上有机融合,推动我国产业结构优化调整,促进经济提质增效升级。
(二)基本原则。
坚持市场主导。处理好政府和市场的关系,使市场在资源配置中起决定性作用和更好发挥政府作用,鼓励和支持各种所有制企业根据市场需求,积极发展生产性服务业。
坚持突出重点。以显著提升产业发展整体素质和产品附加值为重点,围绕全产业链的整合优化,充分发挥生产性服务业在研发设计、流程优化、市场营销、物流配送、节能降耗等方面的引领带动作用。
坚持创新驱动。建立与国际接轨的专业化生产性服务业体系,推动云计算、大数据、物联网等在生产性服务业的应用,鼓励企业开展科技创新、产品创新、管理创新、市场创新和商业模式创新,发展新兴生产性服务业态。
坚持集聚发展。适应中国特色新型工业化、信息化、城镇化、农业现代化发展趋势,深入实施区域发展总体战略和主体功能区战略,因地制宜引导生产性服务业在中心城市、制造业集中区域、现代农业产业基地以及有条件的城镇等区域集聚,实现规模效益和特色发展。
二、发展导向
以产业转型升级需求为导向,进一步加快生产性服务业发展,引导企业进一步打破“大而全”、“小而全”的格局,分离和外包非核心业务,向价值链高端延伸,促进我国产业逐步由生产制造型向生产服务型转变。
(一)鼓励企业向价值链高端发展。
鼓励农业企业和涉农服务机构重点围绕提高科技创新和推广应用能力,加快推进现代种业发展,完善农副产品流通体系。鼓励有能力的工业企业重点围绕提高研发创新和系统集成能力,发展市场调研、产品设计、技术开发、工程总包和系统控制等业务。加快发展专业化设计及相关定制、加工服务,建立健全重大技术装备第三方认证制度。促进专利技术运用和创新成果转化,健全研发设计、试验验证、运行维护和技术产品标准等体系。重点围绕市场营销和品牌服务,发展现代销售体系,增强产业链上下游企业协同能力。强化期货、现货交易平台功能。鼓励分期付款等消费金融服务方式。推进仓储物流、维修维护和回收利用等专业服务的发展。
(二)推进农业生产和工业制造现代化。
搭建各类农业生产服务平台,加强政策法律咨询、市场信息、病虫害防治、测土配方施肥、种养过程监控等服务。健全农业生产资料配送网络,鼓励开展农机跨区作业、承包作业、机具租赁和维修服务。推进面向产业集群和中小企业的基础工艺、基础材料、基础元器件研发和系统集成以及生产、检测、计量等专业化公共服务平台建设,鼓励开展工程项目、工业设计、产品技术研发和检验检测、工艺诊断、流程优化再造、技能培训等服务外包,整合优化生产服务系统。发展技术支持和设备监理、保养、维修、改造、备品备件等专业化服务,提高设备运行质量。鼓励制造业与相关产业协同处置工业“三废”及社会废弃物,发展节能减排投融资、清洁生产审核及咨询等节能环保服务。
(三)加快生产制造与信息技术服务融合。
支持农业生产的信息技术服务创新和应用,发展农作物良种繁育、农业生产动态监测、环境监控等信息技术服务,建立健全农产品质量安全可追溯体系。鼓励将数字技术和智能制造技术广泛应用于产品设计和制造过程,丰富产品功能,提高产品性能。运用互联网、大数据等信息技术,积极发展定制生产,满足多样化、个性化消费需求。促进智能终端与应用服务相融合、数字产品与内容服务相结合,推动产品创新,拓展服务领域。发展服务于产业集群的电子商务、数字内容、数据托管、技术推广、管理咨询等服务平台,提高资源配置效率。
三、主要任务
现阶段,我国生产性服务业重点发展研发设计、第三方物流、融资租赁、信息技术服务、节能环保服务、检验检测认证、电子商务、商务咨询、服务外包、售后服务、人力资源服务和品牌建设。
(一)研发设计。
积极开展研发设计服务,加强新材料、新产品、新工艺的研发和推广应用。大力发展工业设计,培育企业品牌、丰富产品品种、提高附加值。促进工业设计向高端综合设计服务转变。支持研发体现中国文化要素的设计产品。整合现有资源,发挥企业创新主体作用,推进产学研用合作,加快创新成果产业化步伐。鼓励建立专业化、开放型的工业设计企业和工业设计服务中心,促进工业企业与工业设计企业合作。完善知识产权交易和中介服务体系,发展研发设计交易市场。开展面向生产性服务业企业的知识产权培训、专利运营、分析评议、专利代理和专利预警等服务。建立主要由市场评价创新成果的机制,加快研发设计创新转化为现实生产力。
(二)第三方物流。
优化物流企业供应链管理服务,提高物流企业配送的信息化、智能化、精准化水平,推广企业零库存管理等现代企业管理模式。加强核心技术开发,发展连锁配送等现代经营方式,重点推进云计算、物联网、北斗导航及地理信息等技术在物流智能化管理方面的应用。引导企业剥离物流业务,积极发展专业化、社会化的大型物流企业。完善物流建设和服务标准,引导物流设施资源集聚集约发展,培育一批具有较强服务能力的生产服务型物流园区和配送中心。加强综合性、专业性物流公共信息平台和货物配载中心建设,衔接货物信息,匹配运载工具,提高物流企业运输工具利用效率,降低运输车辆空驶率。提高物流行业标准化设施、设备和器具应用水平以及托盘标准化水平。继续推进制造业与物流业联动发展示范工作和快递服务制造业工作,加强仓储、冷链物流服务。大力发展铁水联运、江海直达、滚装运输、道路货物甩挂运输等运输方式,推进货运汽车(挂车)、列车标准国际化。优化城市配送网络,鼓励统一配送和共同配送。推动城市配送车辆标准化、标识化,建立健全配送车辆运力调控机制,完善配送车辆便利通行措施。在关系民生的农产品、药品、快速消费品等重点领域开展标准化托盘循环共用示范试点。完善农村物流服务体系,加强产销衔接,扩大农超对接规模,加快农产品批发和零售市场改造升级,拓展农产品加工服务。
(三)融资租赁。
建立完善融资租赁业运营服务和管理信息系统,丰富租赁方式,提升专业水平,形成融资渠道多样、集约发展、监管有效、法律体系健全的融资租赁服务体系。大力推广大型制造设备、施工设备、运输工具、生产线等融资租赁服务,鼓励融资租赁企业支持中小微企业发展。引导企业利用融资租赁方式,进行设备更新和技术改造。鼓励采用融资租赁方式开拓国际市场。紧密联系产业需求,积极开展租赁业务创新和制度创新,拓展厂商租赁的业务范围。引导租赁服务企业加强与商业银行、保险、信托等金融机构合作,充分利用境外资金,多渠道拓展融资空间,实现规模化经营。建设程序标准化、管理规范化、运转高效的租赁物与二手设备流通市场,建立和完善租赁物公示、查询系统和融资租赁资产退出机制。加快研究制定融资租赁行业的法律法规。充分发挥行业协会作用,加强信用体系建设和行业自律。建立系统性行业风险防范机制,以及融资租赁业统计制度和评价指标体系。
(四)信息技术服务。
发展涉及网络新应用的信息技术服务,积极运用云计算、物联网等信息技术,推动制造业的智能化、柔性化和服务化,促进定制生产等模式创新发展。加快面向工业重点行业的知识库建设,创新面向专业领域的信息服务方式,提升服务能力。加强相关软件研发,提高信息技术咨询设计、集成实施、运行维护、测试评估和信息安全服务水平,面向工业行业应用提供系统解决方案,促进工业生产业务流程再造和优化。推动工业企业与软件提供商、信息服务提供商联合提升企业生产经营管理全过程的数字化水平。支持工业企业所属信息服务机构面向行业和社会提供专业化服务。加快农村互联网基础设施建设,推进信息进村入户。
(五)节能环保服务。
健全节能环保法规和标准体系,增强节能环保指标的刚性约束,严格落实奖惩措施。大力发展节能减排投融资、能源审计、清洁生产审核、工程咨询、节能环保产品认证、节能评估等第三方节能环保服务体系。规范引导建材、冶金、能源企业协同开展城市及产业废弃物的资源化处理,建立交易市场。鼓励结合改善环境质量和治理污染的需要,开展环保服务活动。发展系统设计、成套设备、工程施工、调试运行和维护管理等环保服务总承包。鼓励大型重点用能单位依托自身技术优势和管理经验,开展专业化节能环保服务。推广合同能源管理,建设“一站式”合同能源管理综合服务平台,积极探索节能量市场化交易。建设再生资源回收体系和废弃物逆向物流交易平台。积极发展再制造专业技术服务,建立再制造旧件回收、产品营销、溯源等信息化管理系统。推行环境污染第三方治理。
(六)检验检测认证。
加快发展第三方检验检测认证服务,鼓励不同所有制检验检测认证机构平等参与市场竞争,不断增强权威性和公信力,为提高产品质量提供有力的支持保障服务。加强计量、检测技术、检测装备研发等基础能力建设,发展面向设计开发、生产制造、售后服务全过程的分析、测试、计量、检验等服务。建设一批国家产业计量测试中心,构建国家产业计量测试服务体系。加强先进重大装备、新材料、新能源汽车等领域的第三方检验检测服务,加快发展药品检验检测、医疗器械检验、进出口检验检疫、农产品质量安全检验检测、食品安全检验检测等服务,发展在线检测,完善检验检测认证服务体系。开拓电子商务等服务认证领域。优化资源配置,引导检验检测认证机构集聚发展,推进整合业务相同或相近的检验检测认证机构。积极参与制定国际检验检测标准,开展检验检测认证结果和技术能力国际互认。培育一批技术能力强、服务水平高、规模效益好、具有一定国际影响力的检验检测认证集团。加大生产性服务业标准的推广应用力度,深化国家级服务业标准化试点。
(七)电子商务。
深化大中型企业电子商务应用,促进大宗原材料网上交易、工业产品网上定制、上下游关联企业业务协同发展,创新组织结构和经营模式。引导小微企业依托第三方电子商务服务平台开展业务。抓紧研究制定鼓励电子商务创新发展的意见。深化电子商务服务集成创新。加快并规范集交易、电子认证、在线支付、物流、信用评估等服务于一体的第三方电子商务综合服务平台发展。加快推进适应电子合同、电子发票和电子签名发展的制度建设。建设开放式电子商务快递配送信息平台和社会化仓储设施网络,加快布局、规范建设快件处理中心和航空、陆运集散中心。鼓励对现有商业设施、邮政便民服务设施等的整合利用,加强共同配送末端网点建设,推动社区商业电子商务发展。深入推进国家电子商务示范城市、示范基地和示范企业建设,发展电子商务可信交易保障、交易纠纷处理等服务。建立健全促进电子商务发展的工作保障机制。加强网络基础设施建设和电子商务信用体系、统计监测体系建设,不断完善电子商务标准体系和快递服务质量评价体系。推进农村电子商务发展,积极培育农产品电子商务,鼓励网上购销对接等多种交易方式。支持面向跨境贸易的多语种电子商务平台建设、服务创新和应用推广。积极发展移动电子商务,推动移动电子商务应用向工业生产经营和生产性服务业领域延伸。
(八)商务咨询。
提升商务咨询服务专业化、规模化、网络化水平。引导商务咨询企业以促进产业转型升级为重点,大力发展战略规划、营销策划、市场调查、管理咨询等提升产业发展素质的咨询服务,积极发展资产评估、会计、审计、税务、勘察设计、工程咨询等专业咨询服务。发展信息技术咨询服务,开展咨询设计、集成实施、运行维护、测试评估、应用系统解决方案和信息安全服务。加强知识产权咨询服务,发展检索、分析、数据加工等基础服务,培育知识产权转化、投融资等市场化服务。重视培育品牌和商誉,发展无形资产、信用等评估服务。抓紧研究制定咨询服务业发展指导意见。依法健全商务咨询服务的职业评价制度和信用管理体系,加强执业培训和行业自律。开展多种形式的国际合作,推动商务咨询服务国际化发展。
(九)服务外包。
把握全球服务外包发展新趋势,积极承接国际离岸服务外包业务,大力培育在岸服务外包市场。抓紧研究制定在岸与离岸服务外包协调发展政策。适应生产性服务业社会化、专业化发展要求,鼓励服务外包,促进企业突出核心业务、优化生产流程、创新组织结构、提高质量和效率。引导社会资本积极发展信息技术外包、业务流程外包和知识流程外包服务业务,为产业转型升级提供支撑。鼓励政府机构和事业单位购买专业化服务,加强管理创新。支持企业购买专业化服务,构建数字化服务平台,实现包括产品设计、工艺流程、生产规划、生产制造和售后服务在内的全过程管理。
(十)售后服务。
鼓励企业将售后服务作为开拓市场、提高竞争力的重要途径,增强服务功能,健全服务网络,提升服务质量,完善服务体系。完善产品“三包”制度,推动发展产品配送、安装调试、以旧换新等售后服务,积极运用互联网、物联网、大数据等信息技术,发展远程检测诊断、运营维护、技术支持等售后服务新业态。大力发展专业维护维修服务,加快技术研发与应用,促进维护维修服务业务和服务模式创新,鼓励开展设备监理、维护、修理和运行等全生命周期服务。积极发展专业化、社会化的第三方维护维修服务,支持具备条件的工业企业内设机构向专业维护维修公司转变。完善售后服务标准,加强售后服务专业队伍建设,健全售后服务认证制度和质量监测体系,不断提高用户满意度。
(十一)人力资源服务和品牌建设。
以产业引导、政策扶持和环境营造为重点,推进人力资源服务创新,大力开发能满足不同层次、不同群体需求的各类人力资源服务产品。提高人力资源服务水平,促进人力资源服务供求对接,引导各类企业通过专业化的人力资源服务提升人力资源管理开发和使用水平,提升劳动者素质和人力资源配置效率。加快形成一批具有国际竞争力的综合型、专业型人力资源服务机构。统筹利用高等院校、科研院所、职业院校、社会培训机构和企业等各种培训资源,强化生产性服务业所需的创新型、应用型、复合型、技术技能型人才开发培训。加快推广中关村科技园区股权激励试点经验,调动科研人员创新进取的积极性。营造尊重人才、有利于优秀人才脱颖而出和充分发挥作用的社会环境。鼓励具有自主知识产权的知识创新、技术创新和模式创新,积极创建知名品牌,增强独特文化特质,以品牌引领消费,带动生产制造,推动形成具有中国特色的品牌价值评价机制。
四、政策措施
从深化改革开放、完善财税政策、强化金融创新、有效供给土地、健全价格机制和加强基础工作等方面,为生产性服务业发展创造良好环境,最大限度地激发企业和市场活力。
(一)进一步扩大开放。
进一步放开生产性服务业领域市场准入,营造公平竞争环境,不得对社会资本设置歧视性障碍,鼓励社会资本以多种方式发展生产性服务业。进一步减少生产性服务业重点领域前置审批和资质认定项目,由先证后照改为先照后证,加快落实注册资本认缴登记制。允许社会资本参与应用型技术研发机构市场化改革。鼓励社会资本参与国家服务业综合改革试点。
引导外资企业来华设立生产性服务业企业、各类功能性总部和分支机构、研发中心、营运基地等。统一内外资法律法规,推进生产性服务业领域有序开放,放开建筑设计、会计审计、商贸物流、电子商务等服务业领域外资准入限制。加快研究制定服务业进一步扩大开放的政策措施,对已经明确的扩大开放要求,要抓紧落实配套措施。探索对外商投资实行准入前国民待遇加负面清单的管理模式。发挥中国(上海)自由贸易试验区在服务业领域先行先试的作用。加强与香港、澳门、台湾地区的服务业合作,加快推进深圳前海、珠海横琴、广州南沙与港澳地区,福建厦门、平潭和江苏昆山与台湾地区的服务业合作试点。
鼓励有条件的企业依托现有产品贸易优势,在境外设立分支机构,大力拓展生产性服务业发展空间。简化境外投资审批程序,进一步提高生产性服务业境外投资的便利化程度。鼓励企业利用电子商务开拓国际营销渠道,积极研究为符合条件的电子商务企业、快递企业提供便利通关措施。加快跨境电子商务通关试点建设。鼓励设立境外投资贸易服务机构,做好境外投资需求的规模、领域和国别研究,提供对外投资准确信息,为企业“走出去”提供咨询服务。
(二)完善财税政策。
尽快将营业税改征增值税试点扩大到服务业全领域。根据生产性服务业产业融合度高的特点,完善促进生产性服务业的税收政策。研发设计、检验检测认证、节能环保等科技型、创新型生产性服务业企业,可申请认定为高新技术企业,享受15%的企业所得税优惠税率。研究适时扩大生产性服务业服务产品出口退税政策范围,制定产品退税目录和具体管理办法。
中央财政和地方财政在各自事权和支出责任范围内,重点支持公共基础设施、市场诚信体系、标准体系建设以及公共服务平台等服务业发展薄弱环节建设,探索完善财政资金投入方式,提高资金使用效率,推动建立统一开放、规范竞争的服务业市场体系。鼓励开发区、产业集群、现代农业产业基地、服务业集聚区和发展示范区积极建设重大服务平台。积极研究自主创新产品首次应用政策,增加对研发设计成果应用的支持。完善政府采购办法,逐步加大政府向社会力量购买服务的力度,凡适合社会力量承担的,都可以通过委托、承包、采购等方式交给社会力量承担。研究制定政府向社会力量购买服务的指导性目录,明确政府购买的服务种类、性质和内容。
(三)创新金融服务。
鼓励商业银行按照风险可控、商业可持续原则,开发适合生产性服务业特点的各类金融产品和服务,积极发展商圈融资、供应链融资等融资方式。支持节能环保服务项目以预期收益质押获得贷款。研究制定利用知识产权质押、仓单质押、信用保险保单质押、股权质押、商业保理等多种方式融资的可行措施。建立生产性服务业重点领域企业信贷风险补偿机制。完善动产抵(质)押登记公示体系,建立健全动产押品管理公司监管制度。支持符合条件的生产性服务业企业通过银行间债券市场发行非金融企业债券融资工具融资,拓宽企业融资渠道。支持商业银行发行专项金融债券,服务小微企业。根据研发、设计、应用的阶段特征和需求,建立完善相应的融资支持体系和产品。搭建方便快捷的融资平台,支持符合条件的生产性服务业企业上市融资、发行债券。对符合条件的中小企业信用担保机构提供担保服务实行免征营业税政策。鼓励融资性担保机构扩大生产性服务业企业担保业务规模。
(四)完善土地和价格政策。
合理安排生产性服务业用地,促进节约集约发展。鼓励工业企业利用自有工业用地兴办促进企业转型升级的自营生产性服务业,经依法批准,对提高自有工业用地容积率用于自营生产性服务业的工业企业,可按新用途办理相关手续。选择具备条件的城市和国家服务业综合改革试点区域,鼓励通过对城镇低效用地的改造发展生产性服务业。加强对服务业发展示范区促进生产性服务业发展与土地利用工作的协同指导。
建立完善主要以市场决定价格的生产性服务业价格形成机制,规范服务价格。建立科学合理的生产性服务业企业贷款定价机制,加大对生产性服务业重点领域企业的支持力度。加快落实生产性服务业用电、用水、用气与工业同价。对工业企业分离出的非核心业务,在水、气方面实行与原企业相同的价格政策。符合条件的生产性服务业重点领域企业,可申请参与电力用户与发电企业直接交易试点。加强对生产性服务业重点领域违规收费项目的清理和监督检查。
(五)加强知识产权保护和人才队伍建设。
鼓励生产性服务业企业创造自主知识产权,加强对服务模式、服务内容等创新的保护。加快数字版权保护技术研发,推进国家版权监管平台建设。扩大知识产权基础信息资源共享范围,促进知识产权协同创新。加强知识产权执法,加大对侵犯知识产权和制售假冒伪劣商品的打击力度,维护市场秩序,保护创新积极性。加强政府引导,及时发布各类人才需求导向等信息。支持生产性服务业创新团队培养,建立创新发展服务平台。研究促进设计、创意人才队伍建设的措施办法,鼓励创新型人才发展。建设大型专业人才服务平台,增强人才供需衔接。
(六)建立健全统计制度。
以国民经济行业分类为基础,抓紧研究制定生产性服务业及重点领域统计分类,完善相关统计制度和指标体系,明确各有关部门相关统计任务。建立健全有关部门信息共享机制,逐步形成年度、季度信息发布机制。
各地区、各部门要充分认识发展生产性服务业的重大意义,把加快发展生产性服务业作为转变经济发展方式、调整产业结构的重要任务,采取有力措施,确保各项政策落到实处、见到实效。地方各级人民政府要加强组织领导,结合本地实际进一步研究制定扶持生产性服务业发展的政策措施。国务院各有关部门要密切协作配合,抓紧制定各项配套政策和落实政策措施分工的具体措施,营造促进生产性服务业发展的良好环境。发展改革委要加强统筹协调,会同有关部门对本意见落实情况进行督促检查和跟踪分析,每半年向国务院报告一次落实情况,重大问题及时报告。
在推进生产性服务业加快发展的同时,要围绕人民群众的迫切需要,继续大力发展生活性服务业,落实和完善生活性服务业支持政策,拓展新领域,不断丰富健康、家庭、养老等服务产品供给;发展新业态,不断提高网络购物、远程教育、旅游等服务层次水平;培育新热点,不断扩大文化创意、数字家庭、信息消费等消费市场规模,做到生产性服务业与生活性服务业并重、现代服务业与传统服务业并举,切实把服务业打造成经济社会可持续发展的新引擎。
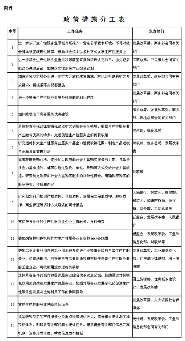
附件:政策措施分工表
国务院
2014年7月28日
(此件公开发布)



